Для интернет-магазинов
Про обучение

Обновлено 3 сентября, 2024

Что такое LTV в маркетинге и как её считать

Бизнесу гораздо выгоднее удерживать старых заказчиков, чем привлекать новых. Человеку, который уже что-то у вас купил, легче решиться на повторную покупку, чем новому представителю целевой аудитории. Поэтому важно делать так, чтобы клиенты не отсеивались после первого взаимодействия с компанией и возвращались снова.


В статье рассматриваем метрику LTV и рассказываем, как она связана с прибылью компании и людьми, которые остаются с брендом годами.

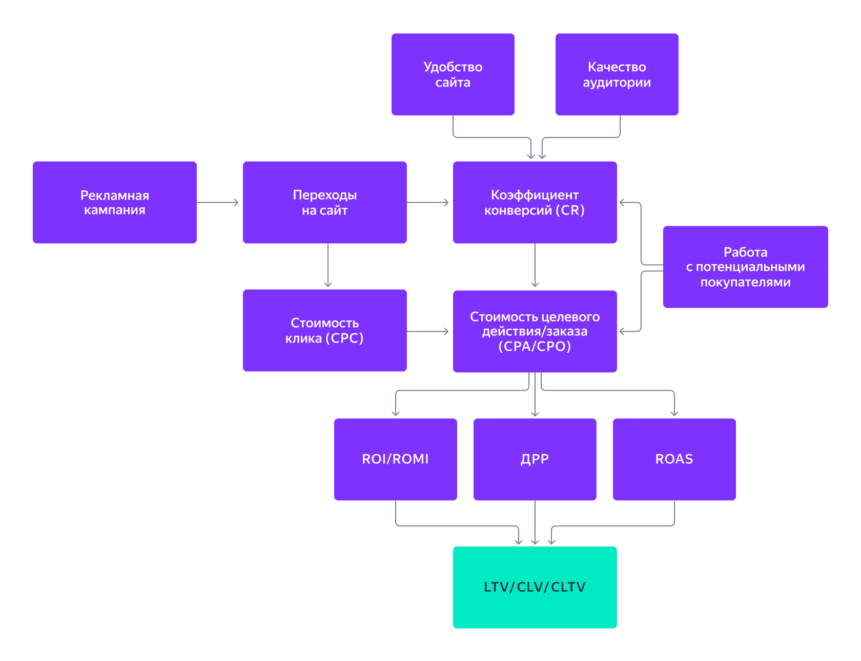
Влияние разных факторов на лтв

Что означает аббревиатура LTV

LTV — это пожизненная ценность клиента, которая определяет, сколько денег приносит заказчик, начиная с первой покупки и заканчивая последней. Этот показатель также известен как customer lifetime value и показывает прибыль компании за весь срок жизни клиента. LTV влияет на выручку: больше постоянных клиентов — выше доход.

С помощью метрики можно:

  • Выявлять наиболее прибыльных клиентов
  • Рассчитывать инвестиции в маркетинговые кампании и их окупаемость
  • Работать над удержанием постоянных клиентов
  • Анализировать эффективность рекламы и оптимизировать бюджет

Рассмотрим на примерах, как это работает.

Ситуация 1: компания в январе вложила в продвижение 50 000 ₽, а выручка составила 35 000 ₽. По итогам месяца можно сказать, что кампания оказалась убыточной, но пользователи могут вернуться и купить что-то ещё в следующем месяце.

Ситуация 2: предприниматель потратил на привлечение одного человека 500 ₽, а тот купил только на 100 ₽. Сначала может показаться, что затраты на рекламу не окупились, но если посмотреть на жизненный цикл покупателя, можно заметить, что за год он приносит сумму в три раза больше вложений.

LTV — довольно глубокая метрика. До того как маркетолог или предприниматель начинает просчитывать её, обычно рассматривают другие метрики. Например, собирают данные о лидах, рассчитывают средний чек. Также узнают стоимостные показатели, такие как:

  • CPL (cost per lead) — стоимость одного лида
  • CPO (cost per order) — стоимость одного заказа
  • CPS (cost per sale) — стоимость одной продажи

Какие есть способы и формулы для расчёта LTV

Чтобы посчитать LTV, нужно знать доход от одного человека (ARPU) и суммы, которые тратятся на его привлечение (CAC) и удержание (CRR).

  • ARPU (average revenue per user) — средний доход от одного покупателя. Чтобы его рассчитать, нужно общий доход за определённый временной промежуток поделить на число человек, которые совершили покупку в этот период.
  • CAC (customer acquisition cost) — стоимость привлечения одного пользователя. Чтобы узнать её, нужно рекламные расходы разделить на число новых пользователей.
  • CRR (customer retention rate) — доля людей, которые пользуются товарами и услугами компании в конкретный период. Для расчёта CRR надо из общего числа клиентов на конец периода вычесть количество новых. После этого полученное число разделить на количество пользователей в начале периода и умножить на 100%.

Когда есть показатели ARPU, CAC и CRR, можно воспользоваться формулой и посчитать lifetime value:

LTV = Доход за весь период «жизни» покупателя − Затраты на его привлечение и удержание

Больше полезных значений, которые необходимы для анализа эффективности вашего продвижения можно изучить по этой ссылке!
2024-08-29T21:00:00.000Z

Посчитаем на примере.

Дано: интернет-магазин офисной техники и расходных материалов.

Человек первый раз сделал заказ на 15 000 ₽. Его привлечение стоило 1 000 ₽, а себестоимость продукции составляла 11 000 ₽.

Позже он купил расходные материалы на 400 ₽. Стоимость его удержания обошлась в 60 ₽, а сами материалы обошлись в 50 ₽.

Считаем, какой доход принёс покупатель, когда сделал первый заказ. Для этого вычитаем из среднего чека в 15 000 ₽ себестоимость товаров (11 000 ₽) и затраты на привлечение (1 000 ₽). Получаем 3 000 ₽.

Оцениваем, сколько денег человек принёс, когда сделал вторую покупку. По аналогии с первым заказом вычитаем из среднего чека в 400 ₽ себестоимость товаров (50 ₽) и затраты на удержание (60 ₽). Выходит 290 ₽.

Смотрим, какой общий доход получил интернет-магазин за оба заказа. К 3 000 ₽ прибавляем 290 ₽ и получаем 3 290 ₽ с одного покупателя. Так можно считать прибыль и после следующих покупок, которые совершает заказчик.

Какие есть способы и формулы для расчёта LTV

Для расчёта LTV на основании имеющихся данных есть несколько формул, которые различаются сложностью и точностью результата. Рассмотрим на примерах самые распространённые.

Простая формула, которая поможет вычислить средний доход от одного человека за конкретный промежуток времени:

LTV = Доход за период ÷ Количество купивших в этот период

Пример. Мебельный магазин за один квартал продал товар 250 людям и получил доход 5 000 000 ₽. Делим его на 250 и получаем 20 000 ₽. Столько принёс каждый заказчик магазину в среднем.

Минус формулы в том, что люди, которые в этот промежуток времени ничего не приобретали, не учитываются. Так что результат этого подсчёта будет правильнее считать приблизительным.

Формула посложнее, которая показывает, сколько прибыли принесёт один заказчик за всё время:

LTV = Время сотрудничества человека с брендом × Средний доход от него

Пример. Девушка ходит на персональные тренировки в спортзал дважды в неделю на протяжении восьми недель. Компания с одной тренировки в среднем зарабатывает 1 550 ₽. Умножаем 16 на 1 550 ₽ и получаем 24 800 ₽. Столько получил бизнес за четыре недели сотрудничества с девушкой.

Формула, которая помогает прогнозировать развитие бизнеса в ближайшей перспективе:

LTV = Средний доход от человека × Период сотрудничества × Количество повторных заказов

Пример. За полгода в парикмахерскую пришло 900 посетителей. Из них 300 возвращались два раза или более. Средний чек в парикмахерской — 5 000 ₽.

Первые два показателя формулы нам уже известны. Нужно посчитать периодичность повторных покупок. Для этого 300 вернувшихся посетителей парикмахерской делим на общее количество — 900. Выходит 0,33.

Рассчитываем lifetime value по формуле: 5 000 × 6 × 0,33 = 9 900 ₽. Столько бизнес будет получать с одного покупателя за полгода.

Чтобы выбрать наиболее подходящую формулу, нужно ориентироваться на специфику бизнеса, метрики, которые знает предприниматель, и цели, для которых делается расчёт.

Специфика бизнеса. Если продаёте сезонный продукт, лучше всего выбирать формулу расчёта за конкретный промежуток времени. А если у вас большой ассортимент товаров или услуг, стоит рассчитывать customer lifetime value отдельно для каждого продукта.

Метрики для расчёта. Чем больше показателей знает маркетолог или предприниматель, тем более сложные формулы для расчёта можно использовать. Это позволит получить точные результаты и сделать правильные выводы.

Цели расчёта. Если планируете рассылать аудитории персональные предложения, лучше считать доход с каждого покупателя и определять наиболее ценных для компании. А если нужно оценить результаты рекламы в разных каналах, то стоит рассчитывать lifetime value групп пользователей, которые из них пришли.

Зачем отслеживать LTV и почему это может быть полезно

Глобально показатель пожизненной ценности помогает предпринимателю ответить на три вопроса:

  • Выходит ли маркетинг в компании в плюс?
  • Какие каналы приносят больше всего прибыли?
  • Куда эффективно перераспределить бюджет?
  • Рассмотрим на конкретных примерах, для чего может пригодиться LTV:

    Определять оптимальную CAC. Это метрика помогает оценить, во сколько бизнесу обходится привлечение каждого нового заказчика. Если знаете, сколько денег приносят клиенты, то сможете рассчитать приемлемый рекламный бюджет.

    Допустим, доход с одного покупателя составляет 1 000 ₽. Если вкладывать в привлечение одного заказчика 1 500 ₽, то можно уйти в минус. А если CAC будет 500 ₽ — бизнес сможет заработать.

    Строить прогнозы окупаемости маркетинговых затрат. С помощью customer lifetime value можно оценить, через какое время окупятся рекламные расходы.

    Например, вы привлекаете одного человека за 2 500 ₽ и с каждого получаете 5 000 ₽. В среднем люди покупают в течение года, значит, затраты окупятся примерно за шесть месяцев.

    Рассчитывать эффективность рекламных каналов. Если используете несколько способов продвижения, то можете в первые недели посчитать, какой из них выгоднее. Для этого достаточно посмотреть lifetime value пользователей с разных площадок.

    Предположим, что lifetime value заказчика с контекстной рекламы выходит 3 800 ₽, а с таргета — 2 200 ₽. При равной CAC и там и там разумнее будет масштабировать контекстную рекламу. Это принесёт больше прибыли.

    Какая LTV считается нормальной и как её повысить

    Нет такой метрики, которая считалась бы нормальной. У каждой организации будут свои числа, и на них будут влиять разные факторы: размер выручки, налогообложение, курсы валют, сезонность. Лучше всего отслеживать метрику в каждый период и корректировать маркетинговую стратегию, исходя из изменений в числах.

    Американский инвестор Дэвид Скок, например, заявляет, что lifetime value должна превышать стоимость привлечения одного человека в три раза. Чтобы это узнать, нужно посчитать соотношение LTV к CAC. Если оно меньше трёх, стоит подумать, как увеличить пожизненную ценность покупателя.

    Вот несколько способов повышения дохода с одного заказчика в продажах и в рекламе:

    Выбирайте каналы, которые привлекают больше представителей целевой аудитории. Смотрите, какие площадки и форматы приносят много заказов и прибыли с одной продажи. Масштабируйте эти каналы, чтобы привлекать потенциальных заказчиков и зарабатывать больше.

    Например, вы размещаете баннеры в РСЯ и используете георекламу в Яндексе. Можно посчитать пожизненную ценность клиента и сравнить результаты этих форматов рекламы. Если, например, LTV будет выше у георекламы, стоит сделать ставку на развитие этого формата.

    Поднимайте средний чек. Чем больше товаров покупает человек за один раз, тем выше lifetime value. Подумайте, что в вашем случае может заставить клиента купить что-то дополнительно или дороже.

    Можно предлагать сопутствующие товары, которые понадобятся при использовании продукта, который человек уже приобрёл. Например, к мобильному телефону хорошо будет сразу предложить защитное стекло и чехол, чтобы владелец защитил устройство от повреждений.

    Блок с сопутствующими товарами
    В интернет-магазинах обычно делают блок с сопутствующими продуктами «С этим покупают», «Вас могут заинтересовать», «Добавьте к заказу»

    Увеличивайте частоту покупок. Для этого продумайте бонусную систему, которая будет мотивировать людей возвращаться к вам. Предлагайте дополнительные продукты или персональные скидки в рекламе, используйте геймификацию в продажах, чтобы сделать клиента постоянным.

    Один из вариантов увеличить частоту покупок — с каждым следующим заказом давать больше бонусов. Чем чаще за определённый период покупает человек, тем выше бонус он получает. Например, можно провести акцию: с 1-го по 30-е число месяца одна покупка — 5% бонусов, две — 10%, три — 15%.

    Повышайте лояльность. Люди готовы возвращаться, когда они довольны продуктом и тем, как компания учитывает их потребности и пожелания. Улучшайте качество продукта и сервиса. Например, работайте с негативными отзывами и исправляйте ошибки.

    Можно запрашивать обратную связь у заказчиков через форму на сайте или регулярно читать отзывы в Яндекс Картах. Так вы будете знать, как относятся люди к вашей компании и продукту, и сможете работать с этим.

    Какие ошибки часто допускают при работе с метрикой

    Если неправильно рассчитывать lifetime value или не делать этого совсем, можно впустую потратить время и деньги на рекламу. Вот несколько ошибок, которые допускают предприниматели или маркетологи при расчёте пожизненной ценности клиента.

    Считают на основе дохода. Это допустимая формула, если у компании низкие постоянные затраты на ведение бизнеса. Но когда у предпринимателя высокие затраты на закупку продукта, аренду помещения, зарплаты сотрудникам, то реальная LTV будет ниже. Для наиболее точного результата нужно рассчитывать этот показатель по валовой прибыли.

    Считают на основе среднего чека или количества покупок. Проблема этих способов в том, что они тоже не учитывают операционные расходы. Из-за этого рассчитанные данные будут сильно завышены по сравнению с реальными.

    Ещё раз самое главное

    • LTV — это метрика, которая показывает, сколько денег бизнесу приносит один заказчик. Это помогает предпринимателям понять, насколько эффективно они тратят деньги на рекламу.
    • Есть несколько формул расчёта lifetime value. При выборе стоит ориентироваться на особенности бизнеса, имеющиеся данные и цели.
    • Не стоит ориентироваться на среднерыночные данные или LTV конкурентов, у каждой организации будут свои числа. Лучше обращать внимание, как они меняются в разное время, и работать над увеличением показателя.
    • Чтобы повысить lifetime value, можно фокусироваться на рекламных каналах, которые приводят больше клиентов, работать над увеличением частоты и среднего чека покупок, повышать лояльность заказчиков.

    Примените знания на практике

    Запустите продвижение в несколько кликов с Простым стартом

    Директ быстро настроит кампанию
    и поможет привлечь клиентов

    Другие статьи

    Что такое CPA и как её посчитать
    Что такое CPO в маркетинге и рекламе
    Что такое коэффициент возврата инвестиций ROI и как им пользоваться

    Подпишитесь, чтобы получать полезные материалы

    Статьи
    SideBannerImage

    Получите 5 000 ₽ на запуск продвижения

  •  Забрать бонус

  • Информационные услуги оказываются ООО «Яндекс» и не являются образовательными

    Подпишитесь на новости

    8 800 234-24-80

    Звонок из регионов России бесплатный

    © 2025 Яндекс