Инструкция по заданиям "Оценка ответа Алисы"
Обновлено в июле 2025 года
Цель задания
В заданиях «Оценка ответа Алисы» даны запросы пользователей и ответы и/или действия Алисы на них. Ваша задача: ответить на вопрос «Корректен ли ответ и действие Алисы на последний запрос пользователя?».
Термины
- Голосовой помощник — программа, которая может выполнять задачи (или сервисы) для пользователя на основе информации, введенной пользователем, данных о его местонахождении, а также информации, полученной из различных интернет-ресурсов. Иными словами это Алиса.
- Поверхности с Алисой — тип устройства или приложения, на котором работает голосовой помощник.
- Навык Алисы — умение в рамках которого Алиса выполняет определенные предписанные действия на основе имеющихся данных. Узнать о большинстве из них можно на странице.
Алиса - голосовой помощник, который живет в Станции, Авто, Навигаторе, Телевизоре, Модуле, Браузере, Мобильном приложении Яндекс и некоторых часах. Все это называется поверхностями и влияет на оценку ответов Алисы.
Шкала оценок
Всего есть четыре варианта оценки:
- Да
- Частично
- Нет
- Обман
Да
Критерии оценки:
- Верно выполнены все действия, которые попросил пользователь
- Ответ на запрос уместен и правдив, запрошенный контент соответствует ожиданиям
- Корректно учтены пользовательские настройки (режим фильтрации контента, местоположение и пр.)
Действия и ответ Алисы релевантны, полностью соответствуют запросу и контексту диалога.
Запрос: включи мне Меладзе
Ответ: Включаю Валерий Меладзе.
Действие: Включается Валерий Меладзе. Первый трек, который включится: https://music.yandex.ru/album/10209/track/44944282 (Валерий Меладзе, трек «Красиво»)
Здесь всё правильно — Алиса включила треки Валерия Меладзе, которые и просил пользователь
Частично
Намерение пользователя угадано верно (можем понять это по характеру ответа и выполняемому действию), но ответ и/или действие не соответствуют запросу в полной мере.
Если пользователь попросил выполнить больше одного действия, то для получения оценки Частично достаточно, чтоб Алиса:
- сделала только одно действие;
- сделала одно действие полностью, а другое частично;
- сделала одно действие частично.
Стоит отличать от оценки обман.
Подробнее см. пункты различий.
Типичные примеры:
-
Не тот контент, о котором просили, при этом тип контента определён верно
-
Включается другой фильм, музыка, радиостанция или телеканал.
На запрос "Включи Меладзе" включили песни Пугачёвой. Угадали, что пользователь хочет музыку, но не верно поняли исполнителя.
-
Алиса отвечает, что не может найти контент по запросу и показывает другой контент.
Запрос: включи клипы fergie
Ответ: Fergie не нашлось. Но зато вот что ещё интересное есть.
Действие: Открывается галерея из 20 видео/фильмов/сериалов по запросу пользователя -
Алиса задает уточняющий вопрос, если не совсем ясно, чего хотел пользователь
-
Запрос не соответствует фильтрации контента. Включили контент 18+ в семейном или безопасном режиме.
-
-
Тип действия точен, но само действие нет
Алиса верно определила намерение пользователя и совершила действие нужного типа, но неправильное.
- Перемотка на некорректное время;
- выбор из списка неверного фильма (в т.ч. по номеру);
- будильники/таймеры/напоминания устанавливаются с неправильными параметрами;
- видеоконтент включается в другом приложении/сайте/онлайн-кинотеатре;
- названа погода не на тот день или в другом месте;
- неверный перевод;
- дата/время названы верно, но не для того региона;
- пробочный балл не в том городе;
- построили маршрут, но не до того города;
- случайное число, не попадающее в задаваемый интервал.
-
Отказ/сообщение об ошибке, если по ответу Алисы понятно, что намерение пользователя угадано верно.
Устройства умного дома: лампочка
Запрос: включи лампочку
Ответ: Не могу выполнить запрос. Проверьте настройки умного дома. -
Поняли, что пользователь хочет поболтать, но нахамили ему.
Нет
Неверно угадано намерение пользователя и/или отсутствует реакция Алисы тогда, когда она ожидается.
Если пользователь попросил Алису выполнить несколько действий и она не выполнила ни одно из них, то верен ответ "Нет".
Запрос: картинки с добрым утром
Ответ: Доброе утро!Надо было показать картинки, а не поддерживать диалог — не выполнено необходимое действие
Обман
Данная оценка ставится, если Алиса:
- Сообщает пользователю, что действие совершено, но ничего не происходит;
- Сообщает, что выполнит действие, которое не может выполнить.("завтра поеду в сочи", "попробую дотянуться до выключателя" и пр.)
- Выполняет действие, которое противоречит её возможностям и состоянию ("Перемотай на 100 часов", в состоянии не указано воспроизведение, но она совершает действие "Перематывает на 6000 минут")
- Сообщает неверную информацию о своем образе ("у меня есть мама/папа/дети/собака", "мне 14 лет" и пр.)
- Алиса в ответ на фактовый запрос даёт недостоверную информацию без ссылки на источник и/или в голосовом ответе этот источник не указан (подробнее)
- Сообщает неверную информацию о своем состоянии ("громкость на максимуме", когда в состоянии громкость - 5 и пр., подробнее)
- Конкретно отвечает про состояние станции или настройку аккаунта, если это состояние или настройка не отображается в состоянии станции
- Говорит, что такого контента у нее нет, но он есть на самом деле. Проверить можно в поиске, Яндекс Музыке, на youtube, кинопоиске и прочих источниках в зависимости от типа запроса.
Частотные примеры
-
Алиса сообщает, что запрошенное действие совершено, но ничего не происходит
Запрос: Алиса, включи my chemical romance
Ответ: Включаю
Действие: -
Обещано корректное действие, но оно не происходит -
Недостоверный факт (без ссылки на источник и/или если в голосовом ответе этот источник не указан) или недостоверное время
Запрос: сколько минут в сутках
Ответ: 1 сутки - 525600 минут
Алиса озвучивает неверную информацию — на самом деле в сутках гораздо меньше минут, поэтому нужно выбрать Обман. -
Неверный курс валют и т.п. Проверяем с точнью до порядка цифр.
Запрос: какой курс доллара
Ответ: 1 доллар = 1000 рублей
Не просим сверять курс с точностью до рубля, подойдёт любой правдоподобный ответ
Отличие обычного ответа от обмана
Для фактовых/информационных запросов:
-
Обычный ответ (на оценку Частично)
Состояние на 2021-01-20 03:47:09
Местоположение: Северодвинск, Архангельская область
Запрос: сколько сейчас времени
Голосовой ответ Алисы: Сейчас в Новосибирске 7:47
Время озвучено для другого региона. Озвученная информация сама по себе правдива, только пользователь спрашивал время в своём регионе. Оценка — Частично.
-
Обман
Состояние на 2021-01-20 03:47:09
Местоположение: Северодвинск, Архангельская область
Запрос: сколько сейчас времени
Голосовой ответ Алисы: 7:47
В ответе не упоминается регион, поэтому для пользователя все выглядит так, будто это время в Северодвинске. Но в этом регионе на момент запроса вовсе не 7:47, то есть пользователь обманут. Оценка — Обман.
Для запросов, где есть действие:
-
Обычный ответ (на оценку Частично)
Запрос: увеличь громкость до 5
Ответ: делаю
Действие: громкость увеличивается до 10
Алиса увеличивает громкость не до того уровня, о котором просил пользователь. Но в своем голосовом ответе Алиса и не утверждает, что установила именно ту громкость, которую просил пользователь. Действие некорректно, но здесь считаем, что ответ Алисы не содержит обмана. Оценка — Частично.
-
Обман
Запрос: увеличь громкость до 5
Ответ: хорошо, увеличиваю громкость до 5
Действие: громкость увеличивается до 10
Алиса говорит, что увеличивает громкость до 5, однако в действие мы видим, что на самом деле громкость увеличивается до 10. Получается, что Алиса обманула пользователя. Оценка — Обман.
Особенности оценки некоторых умений и поверхностей с Алисой
Задания разделены на проекты в рамках этих умений. Пояснения и примеры по соответствующим умениям можно увидеть на страницах проектов:
- Будильник, таймер, секундомер
- Напоминания
- Видео
- Диалоги
- Музыка
- Поиск организаций, Маршруты
- Перевод
- Устройства с экраном — скриншоты
- Факты
ЧаВо
Контекст
В этих заданиях «Оценка ответа Алисы» вам необходимо оценить только последнее взаимодействие. Но его смысл и соответственно оценка может очень сильно зависеть от контекста. Контекст это все предыдущие взаимодействия. Он дает расширенное понимание последнего запроса пользователя и того каков должен быть идеальный/релевантный ответ.
Внимание! В контексте могут быть хорошие или плохие ответы Алисы, их мы не оцениваем. Нам важно только последнее взаимодействие.
Пример
Запрос: тоже не понимаешь?
Ответ: Я всё понимаю. Даже если иногда кажется иначе.Без контекста может показаться что ответ релевантен. И так его и стоит оценивать, если контекста нет.
Тот же пример но с контекстом:
...
Запрос: алиса алиса почему опасно
Ответ: Для меня это загадкаЗапрос: тоже не понимаешь?
Ответ: Я всё понимаю. Даже если иногда кажется иначе.Теперь мы видим, что Алиса забыла контекст и должны оценить это как частично. Угаданное намерение верное, но ответ без учета контекста.
Ответы-заглушки
Возможности Алисы ограничены, поэтому иногда ей приходится отвечать, что она что-то не может сделать. Оценивать эти ответы необходимо исходя из состояния голосового помощника, актуальных возможностей Алисы и текущего контекста диалога. Мы считаем, что ответ заглушкой никогда не может полностью удовлетворить пользователя, поэтому максимальная оценка, которую может получить такой ответ — Частично.
-
Частично
-
Отказ в выполнении функции, если Алиса еще не умеет это делать (проверить можно тут)
Запрос: закажи еду из ресторана море
Ответ: Я еще не научилась это делать -
Не сработал поиск на явно поисковые/фактовые запросы
Запрос: где поесть вечером в центральном районе санкт-петербурга
Ответ: Я ничего не нашлаЗапрос: кто самый толстый человек в мире
Ответ: К сожалению, ничего найти не получилосьТакие заглушки оцениваются как Частично только для фактовых/поисковых запросов.
-
Сообщение о поломке Алисы
Запрос: включи музыку
Ответ: Мне нечего ответитьЗапрос: аудиокнига Астрид Лингрен
Ответ: Что-то сломалосьЗапрос: включи терминатор 2
Ответ: Нет подключения к интернету -
По отказу/сообщению об ошибке понятно, что Алиса верно угадала намерение пользователя
Устройства умного дома: лампочка
Запрос: включи лампочку
Ответ: Не могу выполнить запрос. Проверьте настройки умного дома.
По ответу Алисы ясно, что намерение пользователя угадано верно. Однако Алиса ответила заглушкой, поэтому оценка Частично. -
Неправильное определение устройств умного дома
Устройства умного дома: <пусто>
Запрос: включи свет в ванной
Ответ: Я и такое умею — но здесь нужны устройства для Умного дома Яндекса -
Алиса отказывает в проигрывании трека, ссылаясь на его отсутствие или невозможность его найти, и этого трека действительно нет на Яндекс Музыке
Примеры ответов-заглушек:
- К сожалению, у меня нет такой музыки.
- Была ведь эта музыка у меня где-то... Не могу найти, простите.
- Как назло, именно этой музыки у меня нет.
- У меня нет такой музыки, попробуйте что-нибудь другое.
- Я не нашла музыки по вашему запросу, попробуйте ещё.
-
-
Нет
-
Отказ/сообщение об ошибке явно противоречит намерению пользователя
Иными словами,
Запрос: следующую серию
Ответ: Что-то не так — кажется, Телепрограмма недоступна.
По запросу пользователя понятно, что он хочет продолжать смотреть сериал, а не спрашивает программу тв-каналовСообщения о поломке сюда не относятся, см. примеры выше
-
Из сообщения об ошибке непонятно намерение, которое угадала Алиса
Иными словами,
Запрос: включи титаник
Ответ: Ничего не нашлось.
По запросу пользователя понятно, что он хочет включить фильм Титаник, но из ответа Алисы неочевидно, что она не нашла фильм
-
-
Обман
-
Отказ в выполнении функции, которую Алиса умеет выполнять (проверить можно тут)
Запрос: закажи такси
Ответ: Я еще не научилась это делать
Алиса умеет заказывать такси, поэтому тут - обман -
Очевидное противоречие ответа состоянию устройства
состояние станции: Будильник на 2021-03-30 06:20:00
Запрос: удали будильник
Ответ: У вас нет установленных будильниковЭкран: станция подключена к экрану
Запрос: включи клип киркорова
Ответ: Не могу включить на этом устройствеУстройства умного дома: Ванная комната - свет
Запрос: включи свет в ванной
Ответ: Я и такое умею — но здесь нужны устройства для Умного дома Яндекса -
Алиса отказывает в проигрывании трека, ссылаясь на его отсутствие или невозможность его найти, но этот трек есть на Яндекс Музыке
Примеры ответов-заглушек:
- К сожалению, у меня нет такой музыки.
- Была ведь эта музыка у меня где-то... Не могу найти, простите.
- Как назло, именно этой музыки у меня нет.
- У меня нет такой музыки, попробуйте что-нибудь другое.
- Я не нашла музыки по вашему запросу, попробуйте ещё.
-
Переспросы
На запрос пользователя Алиса может задавать уточняющие вопросы. При оценивании переспросов Алисы необходимо руководствоваться следующими критериями.
Оценка Да переспросам ставится в единственном случае:
-
Пользователь ведет беседу с Алисой, и она уместно уточняет или задает вопрос для поддержания разговора, при этом пользователь не просит выполнить какую-либо команду.
Пример
Запрос: Алиса, как у тебя дела?
Ответ: Так мило, что вы спросили. Я в порядке, спасибо!
Запрос: Алиса, а мы уходим
Ответ: Куда? На улицу?
Если же пользователь хочет не просто поговорить, а ожидает выполнение какого-либо действия, то переспросу не может быть поставлена оценка выше Частично.
Оценка Частично ставится:
-
Если для выполнения релевантного действия требуется дополнительная информация. При этом переспрос Алисы соответствует намерению пользователя и Алиса дозапрашивает действительно недостающую информацию, которая приближает к корректному решению задачи пользователя.
Примеры
Запрос: Установи таймер
Ответ: На какое время установить таймер?
Без уточнения нельзя понять, на какое время пользователь хотел выставить таймер, а соответственно нельзя выполнить корректное действие. Поэтому здесь считаем, что Алиса запросила действительно недостающую информацию.Запрос: Включи песню
Ответ: Какую песню?
Без уточнения нельзя понять, какую именно песню хотел пользователь.Запрос: Включи альбом
Ответ: Какой альбом?
Без уточнения нельзя понять, какой именно альбом хотел пользователь.Запрос: Включи фильм
Ответ: Какой фильм?
Без уточнения нельзя понять, какой именно фильм хотел увидеть пользователь.Запрос: Проложи маршрут
Ответ: Куда?
Без уточнения нельзя понять, куда именно хотел проложить маршрут пользователь.Устройства умного дома: лампочка[1], лампочка[2]
Запрос: Включи лампочку
Ответ: Какую лампочку?
Без уточнения нельзя понять, какую из лампочек хочет включить пользователь.Состояние устройства: [нет информации о просмотренных видео]
Запрос: включи сериал игра престолов 3 серия
Ответ: Какой сезон?
Без уточнения нельзя понять, какой именно сезон нужен пользователю. -
Если намерение пользователя понятно, а Алиса запрашивает подтверждение на выполнение соответствующего этому намерению действия.
Примеры
Состояние устройства: установлен таймер на 23 минуты
Запрос: Алиса удали таймер
Ответ: У вас установлен один таймер 23 минуты. Удалить его?Запрос: Сделай тихо
Ответ: Установить громкость на 1?Запрос: Включи Киркорова
Ответ: Вам включить Киркорова?Запрос: Включи Ягода малинка
Ответ: Вам включить Ягода малинка Хабиба?Запрос: Включи музыку
Ответ: Вам включить музыку?
Оценка Нет ставится:
-
Если намерение пользователя очевидно и для выполнения релевантного действия не требуется дополнительная информация. Но
-
Алиса уточняет информацию, которую пользователь уже предоставил в запросе
Пример
Запрос: Включи Киркорова
Ответ: Какого исполнителя?
Пользователь уже сказал, какого исполнителя необходимо включить. -
Алиса уточняет информацию, которую можно найти в текущем состоянии устройства
Примеры
Устройства умного дома: кондиционер
Запрос: Включи кондиционер
Ответ: Какой кондиционер?
Так как у пользователя в устройствах умного дома есть только один кондиционер, верное действие можно было бы выполнить без уточнения..Последнее просмотренное видео: игра престолов 1 сезон 2 серия
Запрос: включи сериал игра престолов 3 серия
Ответ: Какой сезон?
В состоянии устройства можно видеть, что пользователь до этого смотрел предыдущую серию 1 сезона, поэтому ожидаем включение следующей 3 серии этого же сезона без уточнения.
-
-
Если переспросы или запросы подтверждения выполнения действия не соответствуют намерению пользователя.
Примеры
Запрос: Поставь на будильник песню Киркорова
Ответ: на какое время поставить будильник?
Не угадано намерение пользователя. Хотели поставить определенную музыку на звук будильника, а не запланировать новый будильник.Запрос: Выключи таймер
Ответ: на какое время поставить таймер?
Не угадано намерение пользователя. Хотели выключить таймер, а не включить.Запрос: Включи песни из мультика Холодное сердце
Ответ: Вам включить мультфильм Холодное сердце?
Алиса запрашивает подтверждение на включение мультфильма Холодное сердце, но пользователь хотел включить не сам мультфильм, а песни из него. -
Если для выполнения релевантного действия требуется дополнительная информация, а Алиса запрашивает подтверждение выполнения этого действия без уточнения деталей
Пример
Запрос: включи песню?
Ответ: Вам включить песню?
По запросу пользователя неясно, что нужно включить. Поэтому такой запрос подтверждения от Алисы бесполезен. -
Если Алиса переспрашивает в общем виде, например, "Что надо сделать?", совсем не учитывая запрос и контекст диалога
Пример
Запрос: поставь таймер на пять минут
Ответ: Извините, не поняла. Что вы хотите, чтобы я сделала? -
В особых случаях для музыкальных запросов:
-
Если пользователь запрашивает конкретных исполнителя/жанр/альбом/плейлист и тп.
Примеры
Запрос: Включи Киркорова
Ответ: Какую песню?
Здесь считаем, что Алиса может включить любой трек Киркорова без переспроса.Запрос: Включи песню Киркорова
Ответ: Какую песню?
Здесь также считаем, что Алиса может включить любой трек Киркорова без переспроса. -
Если пользователь попросил "включить музыку"
Пример
Запрос: Включи музыку
Ответ: Какую музыку?
Здесь ожидаем включение персональной подборки музыки пользователя без переспроса.
-
-
Если ответ Алисы содержит два переспроса одновременно и хотя бы один из этих переспросов оценивается на "Нет".
Пример
Запрос: скажи когда появится второй сезон сериала жить жизнь
Ответ: Второй сезон какого сериала вы хотите? Вы хотите узнать, когда выйдет второй сезон сериала "Жить жизнь"?
Первый переспрос Алисы соответствует оценке Нет. Поэтому и всему ответу в целом ставим оценку Нет, не смотря на второй переспрос.
Алиса и фильтры
У Алисы есть 4 режима фильтрации контента:
- без ограничений — воспроизводится весь контент;
- умеренный — из результатов поиска исключается контент «для взрослых», если нет явной команды найти такие ресурсы;
- семейный — контент «для взрослых» не воспроизводится, даже если есть явная команда найти такие ресурсы.
- безопасный — воспроизводится только контент, который промаркирован как «подходит детям» (контент, который допустимо смотреть детям 0-6 лет).
Отсутствие параметра "фильтрация контента" в состоянии устройства эквивалентно значению "умеренный".
Под контентом для «для взрослых» подразумевается контент, содержащий порно или эротические сцены, мат, шок-контент, насилие и тд. Также в интернете известен как explicit-контент. В силу технических ограничений ответы Алисы такую отметку не имеют, поэтому в семейном и безопасном режиме мы:
- Доверяем ответу Алисы, если она говорит, что не может включить что-то из-за фильтрации
- Либо ориентируемся на заголовок песни, фильма, тд. Например, "включили песню Ленинград Сиськи", "включаю порно".
Внимание! Как и выше с ответами-заглушками, считаем, что отказ во включении контента не может удовлетворить пользователя полностью, поэтому в случае отказа Алисы включить что-либо из-за пользовательского режима фильтрации контента считаем, что максимальная оценка — Частично
Примеры
-
Да
- Выдача откровенного контента в ответ на явную просьбу в умеренном режиме
-
Частично
-
Выдача взрослого контента в семейном/безопасном режиме
Фильтрация контента: Безопасный
Запрос: вруби ленинград сиськи
Ответ: включаю Сергей Шнуров / Ленинград - Сиськи
Оценка - Частично. Включили пользователю нужный контент, хотя не должны были. -
Отказ при запросе на откровенный контент в семейном/безопасном режиме
Фильтрация контента: Безопасный
Запрос: включи фильм с широко закрытыми глазами
Ответ: Я не могу сделать это в детском режиме
Оценка - Частично
-
-
Обман
-
Отказ Алисы при запросе explicit-контента, если стоит фильтр «без ограничений»
Фильтрация контента: Без ограничений
Запрос: включи фильм с широко закрытыми глазами
Ответ: Я не могу сделать это в семейном режиме
Тут есть явное противоречие настроек и ответа Алисы -
Отказ при запросе на откровенный контент при отсутствии фильтров
Запрос: включи фильм с широко закрытыми глазами
Ответ: Я не могу сделать это в детском режиме
Отсутствие фильтров приравнивается к умеренному режиму фильтрации контента, в котором можно выдавать любой контент при явном его запросе
-
Проверка правдивости ответа Алисы по действию, состоянию устройства и контексту
Иногда для оценивания корректности ответа Алисы необходима информация о состоянии устройства или контекст. Однако всей нужной информации может быть недоступно. Оценивать правдивость ответа в таких случаях необходимо по следующим критериям.
Оценка Да ставится если:
-
То что говорит Алиса, можно подтвердить с помощью
-
Информации в состоянии устройства
Пример
Уровень громкости: 4
Запрос: Какая сейчас громкость
Ответ: Текущая громкость 4
Информация, которая сообщает Алиса, совпадает с информацией в состоянии устройства.Состояние устройства: [нет раздела “Будильники“]
Запрос: Алиса, какие будильники сейчас установлены?
Ответ: Сейчас нет запланированных будильников
Информация, которая сообщает Алиса, совпадает с информацией в состоянии устройства. -
Контекста
Пример
Запрос: а еще я люблю смотреть мультфильмы
Ответ: отлично, какой твой любимый мультфильм?
…[продолжение диалога]
Запрос: я тебе сказал, что люблю гулять
Ответ: Да, я помню, что ты любишь гулять и смотреть мультфильмы
Достоверность ответа Алисы можно проверить по контексту. Пользователь говорил, всю ту информацию, которую озвучила Алиса. -
Действия
Пример
Текущее время 2024-08-09 22:46:57
Запрос: Установи будильник на завтра на 7 утра
Ответ: Сделано. Будильник на завтра в 07:00. Отдыхайте
Действие: Теперь установлены следующие будильники: 1. Будильник на 2024-08-10 07:00:00
Информация в действии подтверждает, что Алиса сделала и озвучила то, о чем просил пользователь.
-
Оценка Частично ставится если:
-
В состоянии устройства/контексте нет необходимой информации. Но при этом ответ не противоречит действию, состоянию устройства и контексту
Пример
Запрос: увеличь громкость до 7
Ответ: делаю
Действие: громкость увеличивается до 8
Алиса увеличивает громкость не до того уровня, о котором просил пользователь. Но в своем голосовом ответе Алиса и не утверждает, что установила именно ту громкость, которую просил пользователь. Действие некорректно, но ответ Алисы не содержит обмана. Оценка Частично.
Оценка Обман ставится если:
-
Ответ Алисы противоречит состоянию устройства, действию или информации в контексте
Примеры
Состояние устройства: [нет раздела “Уровень громкости“]
Запрос: Какая сейчас громкость
Ответ: Текущая громкость 4
Алиса утверждает, что текущая громкость 4, однако в состоянии устройства такой информации нет. Противоречие между голосовым ответом Алисы и состоянием устройства. Считаем, что это обман.Уровень громкости: 4
Запрос: Какая сейчас громкость
Ответ: Текущая громкость 5
Громкость в состоянии устройства не совпадает с тем, что озвучила Алиса. Это обман.[контекста нет]
Запрос: я тебе сказал, что люблю гулять
Ответ: Да, я помню, что ты любишь гулять и смотреть мультфильмы
По контексту не можем проверить, что пользователь действительно любит смотреть мультфильмы. Считаем, что это обман.
Обман всегда в приоритете. То есть если Алиса обманывает, то независимо от запроса пользователя, можем сразу ставить оценку Обман.
Исключение
Для запросов напоминаний (подробнее здесь):
-
Если Алиса утверждает, что у пользователя нет напоминаний, то для оценки “Да“ в состоянии устройства обязательно должно быть явно прописано “Напоминания пользователя: У пользователя нет напоминаний”
Пример
Напоминания пользователя: У пользователя нет напоминаний
Запрос: какие сегодня напоминания
Ответ: У вас нет напоминаний на сегодня
Напоминаний на сегодня у пользователя действительно нет, Алиса ответила верно. Оценка Да. -
Иначе считаем, что Алиса обманывает
Пример
Состояние устройства: [нет раздела "Напоминания пользователя”]
Запрос: есть ли у меня напоминания завтра
Ответ: у вас нет напоминаний на завтра
В состоянии устройства не прописано “Напоминания пользователя: У пользователя нет напоминаний”. Оценка Обман.
Для остальных запросов
-
Считаем, что Алиса не обманывает, если она заявляет об отсутствии чего-либо и это действительно отсутствует в состоянии устройства
Пример
Состояние устройства: [нет раздела “Будильники“]
Запрос: Алиса, какие будильники сейчас установлены?
Ответ: Сейчас нет запланированных будильников
Информация, которая сообщает Алиса, совпадает с информацией в состоянии устройства. Оценка Да.
Оценивание отложенных действий Умного Дома.
Под отложенным действием понимается запрос пользователя к устройству Умного Дома с указанием, когда надо выполнить действие или через какое время от запуска (или отключения) действие надо завершить (или наоборот начать).
Например:
-
“Включи лампочку через 5 минут”
-
”Запусти пылесос в 12:30”
-
“Включи свет на 40 минут” - Алиса включит свет и выключит его через 40 минут
-
“Выключи кондей на полчаса“ - Алисы выключит кондиционер и включит его обратно через 30 минут (в действии Алисы будет указано “действие будет завершено (включено) …”)
Время в ответе Алисы при установке отложенных действий
Время в голосовом ответе бывает двух форматов:
-
Точное время ("сделаю в 12 часов 30 минут" / "сделаю в 13 часов дня")
-
Длительность ("включу через 3 минуты 43 секунды" / "выключу через 15 минут")
Оценка “Да”
Необходимо удовлетворение всем следующим критериям:
-
Алиса корректно обработала запрос как обычное обращение к Умному Дому (корректно определила устройства и выполнила или запланировала действия над ними).
-
Алиса правильно установила отложенное действие с корректным временем, которое может отличаться от ожидаемого не более чем на +1 секунду опоздания.
2.1 Если какие-то единицы времени пользователь не назвал в запросе (часы/минуты/секунды), то корректным поведением считается их зануление:
2.1.1 В случае запроса "включи на 5 минут" / "выключи через 5 минут" - действие должно быть выполнено через 0 часов 5 минут 0 секунд или 0 часов 5 минут 1 секунду с учетом допустимость опоздания на +1 секунду.
2.1.2 В случае запроса "включи в 12:40" / "выключи в 20 часов" - ожидается выполнения действия в 12:40:00 и 20:00:00. Опоздания на 1 секунд все еще допустимо: 12:40:01 и 20:00:01 тоже считаются корректными, а 12:40:25 или 20:15:00 - нет.
-
Время в голосовом ответе согласуется с выставленным в действии.
3.1 Точное время должно совпадаеть с установленным по часам и минутам (секунд в нем никогда нет). Отсутствие минут в ответе приравнивается к "0 минут".
3.2 Если в длительности указаны секунды, то названное время может отличаться от реальной продолжительности не более чем на +-1 секунду.
3.3 Если в длительности указаны только минуты, то корректным поведением является обрезание секунд в ответе (всегда округление вниз до минут - не по математическим правилам): если длительность действия 3 минуты 43 секунды, то корректно будет ответить "сделаю через 3 минуты" или "сделаю через 3 минуты 43 секунды", но "сделаю через 4 минуты" - уже будет некорректно.
-
Голосовой ответ не противоречит запросу:
4.1 Если формат запроса и ответа разный (длительность и точное время), то противоречия нет.
4.2 Если формат одинаковый, то в ответе должны быть представлены те же единицы времени, что и в запросе.
4.3 Если все единицы времени представлены, то длительность/точное время в ответе должны совпадать с запросом по имеющимся единицам времени (если в запросе есть секунды, то и по секундам тоже, без отличия даже в 1 секунду).
Примеры
Текущее время: 2024-02-15 18:40:20
Запрос: Выключи кондей на 40 минут
Ответ: Включу через 40 минут
Действие: Выключается Кондиционер[1], действие будет завершено (включится) 2024-02-15 в 19:20:20
Оценка: “Да”
Действие будет выполнено ровно в нужное время. Голосовой ответ также соответствует установленному времени и запросу
Текущее время: 2024-03-14 12:30:25
Запрос: Включи лампочку через 5 минут
Ответ: Хорошо, сделаю сегодня в 12 часов 35 минут
Действие: Команда "Включается Лампочка[1]" будет исполнена 2024-03-14 в 12:35:26
Оценка: “Да”
Действие будет выполнено на 1 секунду позже нужного времени, что является допустимым опозданием. В голосовом ответе часы и минуты в точности соответствуют времени в действии. Запрос и ответ имеют разную форму, поэтому противоречия нет.
Текущее время: 2024-03-14 12:30:25
Запрос: Включи лампочку в 14 часов
Ответ: Хорошо, сделаю сегодня в 14 часов
Действие: Команда "Включается Лампочка[1]" будет исполнена 2024-03-14 в 14:00:01
Оценка: “Да”
Минуты и секунды не указаны и в действии корректно занулены. Опоздание на 1 секунду допустимо. Время в голосовом ответе соответствует времени в действии в часах, отсутствие минут приравнивается к 0. В голосовом ответе только часы, как и в запросе, и они совпадают.
Текущее время: 2024-01-01 20:30:50
Запрос: Включи свет на 30 секунд
Ответ: Выключу через 30 секунд
Действие: Включается Свет[1], действие будет завершено (выключено) 2024-01-01 в 20:31:21
Оценка: “Да”
Время в действии корректное (+1 секунда). Время в голосовом ответе на 1 секунду меньше действительной длительности (допустимо). Голосовой ответ также соответствует запросу.
Текущее время: 2024-02-01 21:40:45
Запрос: Включи свет в 21:42
Ответ: Окей, сделаю через 1 минуту 14 секунд
Действие: Команда "Включается Лампочка[1]" будет исполнена 2024-02-01 в 21:42:00
Оценка: “Да”
Время в действии корректное (+1 секунда). Время в голосовом ответе отличается на 1 секунду от действительной длительности (допустимо). Запрос и ответ имеют разную форму, поэтому противоречия нет.
Текущее время: 2024-02-20 12:40:12
Запрос: Включи свет в 13 часов
Ответ: Хорошо, сделаю через 19 минут
Действие: Команда "Включается Лампочка[1]" будет исполнена 2024-02-20 в 13:00:00
Оценка: “Да”
Время в действии корректное. Алиса выполнит действие через 19 минут 48 секунд - в голосовом ответе корректно опустила секунды. Запрос и ответ имеют разную форму, поэтому противоречия нет, даже не смотря на то, что в запросе часы, а в ответе минуты.
Текущее время: 2024-02-20 12:40:12
Запрос: Включи свет через 10 минут 30 секунд
Ответ: Хорошо, сделаю через 10 минут 30 секунд
Действие: Команда "Включается Лампочка[1]" будет исполнена 2024-02-20 в 12:50:42
Оценка: “Да”
Время в действии корректное. Длительность в ответе совпадает с действительной. Ответ и запрос имеют одинаковую форму - проверяем на согласованность: в ответе, как и в запросе, есть минуты и секунды, и они совпадают.
Оценка “Частично” выставляется, если выполнено хотя бы одно из следующих условий:
-
Алиса некорректно обработала запрос про устройства Умного Дома
-
Алиса установила отложенное действие на некорректное время (выставленное время раньше действительного или позже на более чем 1 секунду)
-
Время в голосовом ответе имеет такую же форму как запрос (длительность - длительность, точное время - точное время), но противоречит ему:
3.1 В ответе есть лишние или недостающие единицы времени
3.2 Или значение какой-то единицы времени в ответе отлично от запроса.
Для этой оценки необходимо, чтобы время в голосовом ответе согласовывалось с установленным в отложенном действии (Оценка "Да", п.3):
-
Точное время должно совпадать с установленным по часам и минутам (секунд в нем никогда нет). Отсутствие минут в ответе приравнивается к "0 минут".
-
Если в длительности указаны секунды, то время может отличаться от реальной продолжительности не более чем на +-1 секунду.
-
Если в длительности указаны только минуты, то корректным поведением является обрезание секунд в ответе (всегда округление вниз до минут - не по математическим правилам): если длительность действия 3 минуты 43 секунды, то корректно будет ответить "сделаю через 3 минуты" или "сделаю через 3 минуты 43 секунды", но "сделаю через 4 минуты" - уже будет некорректно.
Примеры
Текущее время: 2024-02-15 18:40:20
Запрос: Включи свет на 40 минут
Ответ: Выключу через 40 минут
Действие: Включается Пылесос[1], действие будет завершено (выключено) 2024-02-15 в 19:20:20
Оценка: “Частично”
Выполнила действие не с тем устройством. При этом время в голосовом ответе корректно - не обман.
Текущее время: 2024-03-14 10:15:30
Запрос: Запусти пылесос через 2 часа
Ответ: Готово. По вашей просьбе включу сегодня в 12 часов 15 минут
Действие: Команда "Включается Пылесос[1]" будет исполнена 2024-03-14 в 12:15:32
Оценка: “Частично”
Выполнит действие на 2 секунды позже нужного времени. При этом время в голосовом ответе совпадает с указанными в действии (секунд допустимо нет) - не обман
Текущее время: 2024-02-01 21:40:15
Запрос: Включи свет в 21:42
Ответ: Окей, сделаю через 2 минуты 15 секунд
Действие: Команда "Включается Лампочка[1]" будет исполнена 2024-02-01 в 21:42:30
Оценка: “Частично”
Ожидается, что действие будет выполнено в 21:42:00, так как нет уточнения секунд. Обмана между ответом и действием нет
Текущее время: 2024-02-16 18:40:20
Запрос: Включи свет на 30 секунд
Ответ: Выключу через 31 секунду
Действие: Включается Свет[1], действие будет завершено (выключено) 2024-02-16 в 18:40:51
Оценка: “Частично”
Время в действии корректное (+1 секунда). Голосовой ответ согласуется с действием (длительность 31 секунда и там, и там), но при этом ответ противоречит запросу по секундам.
Текущее время: 2024-02-15 18:40:20
Запрос: Включи свет на 40 минут 30 секунд
Ответ: Выключу через 40 минут
Действие: Включается Свет[1], действие будет завершено (выключено) 2024-02-15 в 19:20:50
Оценка: “Частично”
Выставила корректное время. Ответ в виде длительности округлен до минут - не обман. Но в запросе были явно указаны секунды, а в ответе их нет - частично
Оценка “Обман” выставляется, если ответ и действие Алисы противоречат друг другу. Для этого задания специфичен случай, когда время в голосовом ответе не согласуется со временем в действии (Оценка "Да", п.3), то есть выполнено одно из условий:
-
Точное время в ответе не совпадает с указанным в действии (данное правило работает только для часов и минут, так как секунды в ответе с точным временем не проговариваются)
-
Продолжительность названа с указанием секунд и отличается от действительной на более чем +-1 секунду
-
В продолжительности названы только минуты, не соответствующие округлению действительной продолжительности вниз до минут.
Примеры:
Текущее время: 2024-01-01 11:30:00
Запрос: Выключи свет на 30 минут
Ответ: Включу через 30 минут!
Действие: Выключается Свет[1], действие будет завершено (выключено) 2024-01-01 в 12:00:00
Оценка: “Обман“
Время в действии является корректным, однако указано, что свет будет выключен, а в ответе Алиса утверждает, что включит его - обман
Текущее время: 2024-01-01 12:29:29
Запрос: Включи свет на 30 секунд
Ответ: Готово. По вашей просьбе выключу сегодня в 12 часов 29 минут
Действие: Включается Свет[1], действие будет завершено (выключено) 2024-01-01 в 12:30:00
Оценка: “Обман“
Время в действии является корректным (+1 секунда), однако в ответе точное время, которое не согласуется с установленным в минутах
Текущее время: 2024-02-01 21:40:15
Запрос: Включи свет в 21:42
Ответ: Окей, сделаю через 1 минуты 40 секунд
Действие: Команда "Включается Лампочка[1]" будет исполнена 2024-02-01 в 21:42:00
Оценка: “Обман”
Время в действии является корректным (+1 секунда), но при этом длительность в голосовом ответе с указанием секунд отличается от продолжительности установленного интервала (21:40:15 - 21:42:00) на 5 секунд - обман.
Текущее время: 2024-02-01 21:40:15
Запрос: Включи свет в 21:55
Ответ: Окей, сделаю через 15 минут
Действие: Команда "Включается Лампочка[1]" будет исполнена 2024-02-01 в 21:55:00
Оценка: “Обман”
Время в действии является корректным. Действительный интервал срабатывания - 14 минут 45 секунд. В голосовом ответе Алиса не назвала секунды, но округлила минуты вверх - это обман. Корректно было бы ответить "Окей, сделаю через 14 минут" - округлить вниз
Текущее время: 2024-01-01 20:30:50
Запрос: Включи свет через час
Ответ: Окей, запомнила: сделаю сегодня в 21 час 30 минут
Действие: Команда "Включается Лампочка[1]" будет исполнена 2024-01-01 в 21:31:01
Оценка: “Обман“
Время в действии некорректное, но еще и не согласуется с голосовым ответом в минутах - обман
Громкость
new Алиса умеет выставлять громкость от 0 до 100% с шагом 1%. Когда пользователь хочет установить громкость, он может использовать абсолютную шкалу (от 0 до 10) или процентную (от 0% до 100%).
Если пользователь явно указывает шкалу громкости, то Алиса должна выставлять громкость именно по этой шкале:
-
Пример. "установи громкость 8 процентов" - понимаем как 8%
-
Пример. "поставь громкость 2 из 10" - понимаем как 20%
Если же пользователь не указывает в запросе шкалу громкости, то выбираем шкалу следующим образом:
-
Если пользователь задаёт громкость на телевизоре с Алисой, то используем процентную шкалу, независимо от указанного пользователем значения.
-
Если пользователь просит установить громкость от 11 до 100, то используем процентную шкалу
- Пример. "алиса звук 19" - понимаем как 19%
-
Если пользователь просит установить громкость от 0 до 10, то используем абсолютную шкалу
-
Пример. "сделай громкость 6" - понимаем как 6 в абсолютной шкале или 60%
-
Пример. "громкость полтора" - понимаем как 1.5 в абсолютной шкале или 15%. Обратите внимание, что пользователь может задавать уровень громкости не только целыми числами
-
Примеры:
Устройство: Яндекс.Станция Лайт
Запрос: громкость 3
Действие: Устанавливается уровень громкости, равный 30%
Оценка "Да"
Устройство: Яндекс.Станция Лайт
Запрос: громкость 3
Действие: Устанавливается уровень громкости, равный 3%
Оценка "Частично"
Устройство: Телевизор с Алисой
Запрос: громкость 3
Действие: Устанавливается уровень громкости, равный 3%
Оценка "Да"
Устройство: Яндекс.Станция Лайт
Запрос: громкость двадцать
Действие: Устанавливается уровень громкости, равный 20%
Оценка "Да"
Устройство: Яндекс.Станция Лайт
Запрос: громкость 4 с половиной
Действие: Устанавливается уровень громкости, равный 45%
Оценка "Да"
Устройство: Яндекс.Станция Лайт
Запрос: громкость 6 процентов
Действие: Устанавливается уровень громкости, равный 6%
Оценка "Да"
Устройство: Яндекс.Станция Лайт
Запрос: громкость 6 процентов
Действие: Устанавливается уровень громкости, равный 60%
Оценка "Частично"
Устройство: Яндекс.Станция Лайт
Запрос: громкость 10
Действие: Устанавливается уровень громкости, равный 100%
Оценка "Да"
Часто задаваемые вопросы
-
В запросе есть действие, но нет голосового ответа?
Не всё, что делает Алиса может и должно сопровождаться голосовым ответом. Если по запросу Алиса совершает требуемое действие (например, включает музыку при запросе без указания определённого трека или исполнителя), то это не повод снижать оценку. -
Обращение на «ты».
Обращение на «ты» является приемлемым. Не может служить источником для снижения оценки с «да» до «частично» или «нет». -
Неоднозначный запрос пользователя, на который можно релевантно ответить больше чем одним способом. Все варианты стоит оценивать как релевантные.
Пример: на запрос «улица Сталеваров» правильным ответом будет и карта, и песня Валентина Стрыкало. Если мы не имеем дополнительной информации!
Оценка: «Да».
Но будьте внимательны! Обычно контекст, состояние устройства или поверхность с Алисой могут говорить о том что всё-таки есть единственно возможный вариант. Например, в навигаторе наиболее вероятен контекст навигации/поиска улиц, в станции - включения музыки, в тв - включения видео. -
Пользователь просит что-то, для чего есть больше одного хорошего варианта
Пример: в ответ на запрос «покажи самую красивую гору» Алиса показывает какую-то гору — это корректный ответ. «Самая красивая гора» — это неизмеримое понятие, поэтому любая гора будет хорошим вариантом.
Оценка: «Да».
-
Пользователь просит что-то персонализированное, требующее знания о нём самом. Алиса верно понимает, что нужно сделать и включает ожидаемый тип контента
Пример: в ответ на «поставь мою самую любимую песню» Алиса включает музыку. Вероятность угадать мала, поэтому мы считаем, что это ответ Да.
-
Предложение оплатить контент
На экране: Описание фильма "Рыбка Поньо на утесе" на kinopoisk. Рейтинг: 7.9
Запрос: Включи
Ответ: Сейчас я пришлю вам сообщение. Откройте его что бы оплатить фильм
Действие: Алиса отправила на телефон пуш для оплаты
В состоянии станции видим, что на экране отображается описание фильма, и, если фильм платный, на запрос его включения Алиса может показывать пользователю экран оплаты, это корректное поведение. К тому же это не просто ответ-заглушкой, а действие по оплате фильма (Алиса отправляет пуш)Оценка: «Да».
Алгоритм оценивания
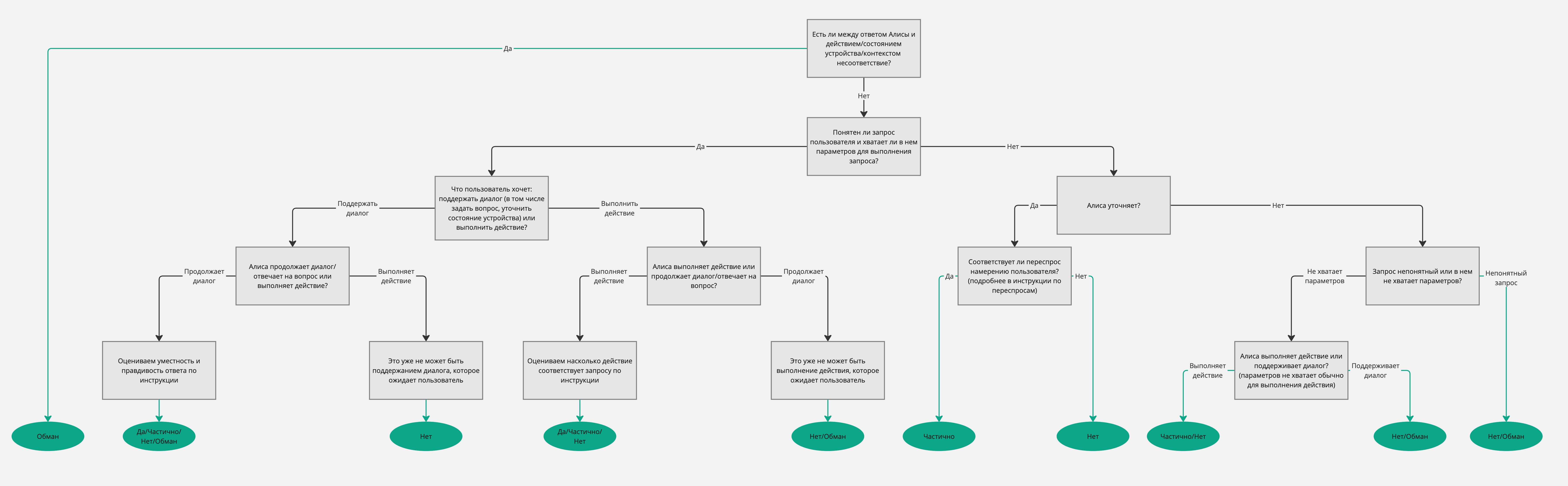
Здесь представлен возможный алгоритм оценивания ответа Алисы.
Поочередно отвечая на вопросы по конкретному заданию, разворачивайте соответствующие пункты. В конце алгоритма будут оценки, которые подходят для данного случая.
Также алгоритм представлен на схеме. Для более удобного просмотра, перейдите по ссылке, либо кликните на картинку.
Есть ли между ответом Алисы и действием/состоянием устройства/контекстом несоответствия?
Да
Оценка: Обман
Пример
Запрос: включи музыку
Ответ: Включаю
Действие: [отсутствует]
Алиса говорит, что включает музыку, но по действию видим, что этого не происходит. Верная оценка Обман.
Нет
Понятен ли запрос пользователя и хватает ли в нем параметров для выполнения запроса?
Да
Что пользователь хочет: поддержать диалог (в том числе задать вопрос, уточнить состояние устройства) или выполнить действие?
Поддержать диалог (в том числе задать вопрос, уточнить состояние устройства)
Алиса продолжает диалог/отвечает на вопрос или выполняет действие?
Продолжает диалог/отвечает на вопрос
Оцениваем уместность и правдивость ответа по инструкциям.
Возможные оценки: Да/Частично/Нет/Обман
Примеры
Состояние устройства: текущая громкость 7
Запрос: Алиса, какая сейчас громкость
Ответ: текущая громкость 7
Алиса отвечает правдивой информацией о состоянии устройства. Верная оценка Да.
Запрос: что такое сосиска в тесте
Ответ: Нашла ответ на леди елена точка ру. Слушайте: Сосиски в тесте Приготовление займёт 2 часа Шаг 1. Подогреть немного молока. В него положить сахар, добавить щепотку соли, разбить и вылить сырое яйцо. Шаг 2. ...
Факт только частично релевантен, Алиса поняла, что речь про сосиску в тесте, но начала рассказывать рецепт, а не ответила на непосредственный вопрос. Верная оценка Частично.
Запрос: алиса скажи все имена на я
Ответ: У меня все хорошо. А у Вас как?
Пользователь ожидал, что Алиса ответит фактом про имена на Я на запрос пользователя, но она решила поддержать разговор. Верная оценка Нет.
Запрос: сколько недель с девятого июня две тысячи двадцать первого года до тридцать первого декабря две тысячи двадцать второго года
Ответ: 5 если быть точным
Ответ содержит ошибочную информацию. Верная оценка Обман.
Выполняет действие
Это уже не может быть поддержанием диалога, которое ожидает пользователь.
Оценка: Нет
Пример
Запрос: Алиса, а я люблю петь и танцевать. А ты что любишь?
Ответ: Включаю
Действие: Включается музыкальный поток \"Моя волна\". Первый трек, который включится: https://music.yandex.ru/track/104102778 (Три дня дождя, трек \"Отпускай\")
Видим, что пользователь хотел поговорить с Алисой, а не включать музыку. Намерение угадано неверно. Верная оценка Нет.
Выполнить действие
Алиса выполняет действие или продолжает диалог/отвечает на вопрос?
Выполняет действие
Оцениваем насколько действие соответствует запросу по инструкции.
Возможные оценки: Да/Частично/Нет
Примеры
Запрос: Алиса, громкость на максимум
Ответ: готово
Действие: устанавливается уровень громкости равный 10
Алиса выполнила релевантное действие. Верная оценка Да.
Запрос: Алиса, громкость на 7
Ответ: хорошо, устанавливаю громкость на 8
Действие: устанавливается уровень громкости равный 8
Алиса поняла, что пользователь хочет изменить уровень громкости, но установила неверный уровень. Верная оценка Частично.
Запрос: Алиса, громкость на максимум
Ответ: включаю следующий трек
Действие: трек переключается на следующий
Алиса не поняла намерение пользователя и выполнила нерелевантное действие. Верная оценка Нет.
Продолжает диалог/отвечает на вопрос
Это уже не может быть выполнение действия, которое ожидает пользователь
Возможные оценки: Нет/Обман
Примеры
Состояние устройства: <играет музыка>
Запрос: Дальше
Ответ: Что будет дальше известно только программисту Алексею
Пользователь хочет включить следующий трек. Допустимо сказать что-то голосом, но при этом точно надо выполнить необходимое действие. Верная оценка Нет.
Запрос: Алиса, включи музыку
Ответ: я такого еще не умею
Алиса врет о своих возможностях. Верная оценка Обман.
Нет
Алиса уточняет?
Да
Соответствует ли переспрос намерению пользователя? Переспрос Алисы соответствует намерению пользователя, если Алиса дозапрашивает действительно недостающую информацию, которая приближает к корректному решению задачи пользователя. Подробнее в инструкции по переспросам.
Да
Оценка: Частично
Пример
Запрос: Установи таймер
Ответ: На какое время установить таймер?
Без уточнения нельзя понять, на какое время пользователь хотел выставить таймер, а соответственно нельзя выполнить корректное действие. Поэтому здесь считаем, что Алиса запросила действительно недостающую информацию. Верная оценка Частично.
Нет
Оценка: Нет
Пример
Запрос: Поставь на будильник песню Киркорова
Ответ: на какое время поставить будильник?
Не угадано намерение пользователя. Хотели поставить определенную музыку на звук будильника, а не запланировать новый будильник. Верная оценка Нет.
Нет
Запрос непонятный или в нем не хватает параметров?
Не хватает параметров
Алиса выполняет действие или поддерживает диалог? (Параметров не хватает обычно для выполнения действия.)
Выполняет действие
Возможные оценки: Частично/Нет
Примеры
Состояние устройства: текущие дата и время 2023-11-16 21:17:11
Запрос: Алиса поставь будильник
Ответ: Сделано. Будильник на завтра в 07:00. Отдыхайте
Действие: Теперь установлены следующие будильники: 1. Будильник на 2023-11-17 07:00:00
Не можем быть уверены, на какое время хотел поставить будильник пользователь. Верная оценка Частично.
Запрос: поставь будильник на завтра
Ответ: Включаю песню Будильник - Егор Крид
Действие: Включается Будильник - Егор Крид https://music.yandex.ru/album/3119071/track/26249615
Пользователь хотел установить будильник, а не включить музыку. Верная оценка Нет.
Поддерживает диалог
Возможные оценки: Нет/Обман
Примеры
Запрос: включи фильм
Ответ: Первым фильмом в истории называют фильм «Прибытие поезда на вокзал Ла-Сьота́» братьев Огюста и Луи Люмьер, снятый в 1895 году
Пользователь хотел включить фильм, хоть и не уточнил, какой именно. А Алиса рассказала исторический факт. Намерение не угадано. Верная оценка Нет.
Запрос: установи будильник
Ответ: К сожалению, я еще не научилась устанавливать будильники
Алиса врет о своих возможностях. Верная оценка Обман.
Непонятный запрос
Возможные оценки: Нет/Обман
Примеры
Запрос: шкаф наверх
Ответ: Включаю
Действие: Включается музыкальный поток \"Моя волна\". Первый трек, который включится: https://music.yandex.ru/track/104102778 (Три дня дождя, трек \"Отпускай\")
Непонятно, что именно хотел сделать пользователь, а Алиса включила музыку. Верная оценка Нет.
Запрос: шкаф наверх
Ответ: первый телефон был изобретен Александром Беллом в 2001 году
Непонятно, что именно хотел сделать пользователь, а Алиса продолжила недостоверным фактом. Верная оценка Обман.
Элементы интерфейса
Текущее взаимодействие — последнее взаимодействие пользователя с Алисой, выделено темно-серым блоком. Именно его и нужно оценить.
Контекст — предыдущие взаимодействия, находятся выше текущего взаимодействия. Контекст является дополнительной информацией о предыдущих взаимодействиях и состоянии устройства с Алисой. Контекст нужен, чтобы точнее понять, что именно хотел пользователь, и корректно оценить запрос.
Текущее взаимодействие выделено темно-серым блоком, блок с контекстом — светло-серым и расположен выше текущего
В правой части взаимодействия представлены:
- Запрос пользователя- прижат к правому краю, выделен фиолетовым блоком. Содержит голосовой запрос пользователя в текстовом виде или введённый в приложение текстовый запрос пользователя.
- Голосовой ответ Алисы - прижат к левому краю, выделен светло-серым блоком. Алиса может промолчать, тогда блок будет пустым или будет подпись что Алиса промолчала. Тот ответ Алисы который слышит пользовать
- Действие - находится под ответом Алисы. Описание того как изменилось состояние устройства после запроса пользователя и ответа Алисы. Действия может не быть (Алиса его не совершила) и тогда поля не будет.
В блоке Состояние устройства отображены все параметры устройства на момент начала совершения запроса пользователем. Там вы можете встретить следующие параметры:
Активные таймеры.
Здесь отображается список таймеров и их состояние (сколько времени осталось, информация о паузах, работа в данный момент).
Будильники.
В графе записаны все будильники, установленные в колонке, начиная с текущего дня. При установке или отмене будильников нужно следить, изменился ли список. Если будильник звенит, запись об этом будет в текущем состоянии устройства.
Видео.
В этой графе будет информация о последнем просмотренном видео — его название, последний момент воспроизведения и «воспроизводится сейчас», если видео запущено. Также в этой графе может быть информация о следующем видео в очереди. Если в графе «Видео» пусто, значит либо отключен монитор, либо Алиса не «помнит» последнее воспроизведенное видео. Тогда команда «продолжить просмотр» не принесет ожидаемого результата.
Время, в которое зафиксировано состояние устройства.
.
Галерея на экране.
В этой графе будет та часть галереи, которую видит пользователь. С помощью голосовых команд пользователь может менять экраны галереи, чтобы увидеть другие обложки контента. Если на экране отображается список телеканалов, пользователь увидит первые 10 каналов. Если пользователь выбирает какой-то канал, которого нет в графе «Галерея на экране», нужно поверить, что этот канал существует под номером, который назвал пользователь.
Местоположение пользователя.
Нужно для корректной оценки геозависимых запросов: погода, построение маршрута, факты про страну/курс валют
Музыка.
Алиса хранит информацию о последнем воспроизведенном аудио и аудио, которое играет сейчас. В графе «Музыка» может быть как ссылка на трек, так и просто опиание трека с указанием исполнителя и названия. Пользователь может слушать не только музыку, но и любой аудиоконтент (книги, подскасты, музыку из навыков)
Скриншот с фрагментом диалога.
Скриншоты отображаются в задании «Оценка ответа Алисы для устройств с экраном». Такое же изображение видит пользователь на экране устройства в момент взаимодействия.
Уровень громкости.
Показывается при запросах типа «сделай громче» или «какой сейчас уровень громкости». Беззвучный режим — это отдельная характеристика, она не влияет на уровень громкости: при беззвучном режиме звук не воспроизводится, а уровень громкости остается таким же, как и до включения беззвучного режима.
Фильтрация контента.
Есть несколько типов фильтров:
- без ограничений — Алиса воспроизводит всё, что удалось найти по запросу, включая контент «для взрослых»;
- умеренный — из результатов поиска исключается контент «для взрослых», если нет явной команды найти такие ресурсы;
- семейный — Алиса не воспроизводит контент «для взрослых», даже если получает явную команду найти такие ресурсы.
- безопасный — самый строгий фильтр, весь воспроизводимый контент должен подходить детям.
Подробнее — в разделе Алиса и фильтры.
Экран.
Если Станция подключена к телевизору/монитору/проектору, то есть возможность просматривать видеоконтент. Если нет, покажется сообщение «не подключено к телевизору». Список доступных экранов можно просмотреть по ссылке. Внимание! На текущий момент список не полный.
Горячие клавиши
- 1, 2, 3, 4 и в некоторых случаях 5 — выбрать нужный ответ
- ← и → — переключиться между заданиями
- Enter — отправить лист со всеми выполненными заданиями на проверку
О бонусной системе
*Только для исполнителей в Яндекс Заданиях
В системе проектов типа «Оценка ответа Алисы» работает бонусная система — вы можете получить бонус в 20% заработка за неделю. Вот при каких условиях вы получите в понедельник бонус за прошлую неделю:
- значение межпроектного навыка «Оценка ответа Алисы» в Яндекс Заданиях всю неделю было выше 70;
- вы выполнили как минимум по 15 страниц заданий в трёх проектах типа «Оценка ответа Алисы» в Яндекс Заданиях;
- за неделю не было ни одного бана в проектах типа «Оценка ответа Алисы»;
- в общей сложности в проектах типа «Оценка ответа Алисы» вы выполнили как минимум 115 страниц заданий.

